2020年12月13日,上海市青少年科学创新实践工作站-伟德国际1946交通运输工程实践工作站第一期推优答辩在伟德国际1946嘉定校区通达馆举行。由于疫情的原因,推优答辩采用线上线下相结合的形式开展,伟德国际1946伟德国际1946的杜豫川教授、洪玲教授、宫全美教授、黄世泽副教授、杨轸副教授作为线下答辩专家,来自上海市曹杨第二中学、徐汇中学、晋元高级中学和控江中学实践点的8位员工参加线下答辩,3位员工参加线上答辩。答辩由工作站联络员孙艳娜老师主持。


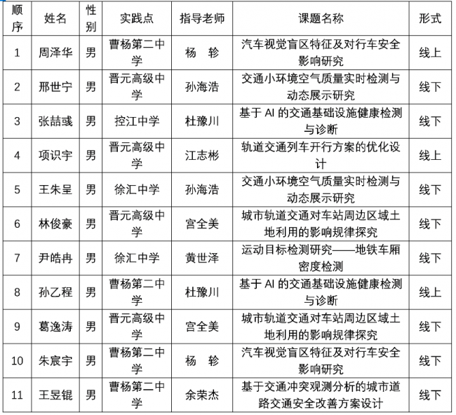
为了保证答辩的公平、公共、公开、合理,答辩顺序采用抽签的形式产生,答辩过程中全程录像,员工可旁听别的同学的答辩。每位员工采用PPT演示文稿汇报课题研究成果5分钟,专家就员工的课题研究内容提问和员工回答5分钟。来自不同公司的11位同学分别就自己的研究课题进行了汇报,现场汇报环节热烈而紧张,专家问答环节风趣而不失专业水准。













答辩结束后,专家与员工们合影留念。工作站站长洪玲教授和孙艳娜老师带领员工参观了高铁模拟驾驶、路面加速加载实验系统、轨道交通试验线和磁浮实验基地等,打卡伟德国际1946著名网红景点“仰望星空”,分享同济的优秀历史,弥补了由于疫情未能线下来同济校园学习的遗憾。