中文 English 联系我们

通知公告
当前位置:  首页 >> 通知公告

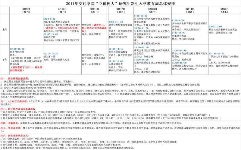
2017伟德国际1946“立德树人”研究生新生入学教育周总体安排
  发表时间:2017-09-09    阅读次数:
yanjiusheng